Below are representative delivery and solution artifacts developed to translate technical complexity into clear, executable work. These materials are used to align cross-functional teams, manage risk, and support predictable delivery across ERP, CRM, and proprietary enterprise environments.
Operational Dependency Framework
Designed to protect the revenue continuity of independent store operators. By mapping systemic interdependencies, I moved the focus from “IT tickets” to “Business Survival.” This framework allowed us to triage technical failures based on their direct impact on the operator’s ability to serve their customers, ensuring the most human-critical systems were restored first. Operational Dependency Framework_redacted
Business Impact Assessment (BIA)
A structured methodology for translating back-end vulnerabilities into store-level ROI. By using risk-weighted scoring, I helped leadership prioritize technical roadmaps not just by “complexity,” but by the operator’s financial health. This ensured that system stabilization efforts were always aligned with the real-world business needs of the store owners. Operational Dependency BIA_redsacted
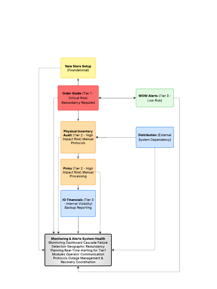
Integration Flow & Impact Diagram
Created as a visual “narrative” to bridge the gap between technical delivery teams and non-technical store operators. By providing transparency into complex data interactions, I reduced operator anxiety during system transitions and built the trust necessary for high adoption rates of new enterprise tools.

Enterprise Data Governance Framework
A stewardship model designed to eliminate the data fragmentation that causes operational friction. I aligned stakeholder roles across the network to ensure a “Single Source of Truth.” For the independent operator, this meant cleaner inventory, more accurate financials, and a significant reduction in the administrative “noise” that leads to burnout. Enterprise Data Governance Framework & Strategy
Future State Operational Dependency Diagram
A blueprint for resilient, scalable growth across an independent operator network. This architecture proactively insulated “Critical Path” workflows (Order Guide → IO Financials) from systemic failures. It represents a commitment to “Resilient Design”—proactively architecting systems that protect the user’s livelihood and maintain operational continuity during rapid scaling or technical stress.

